编辑推荐:
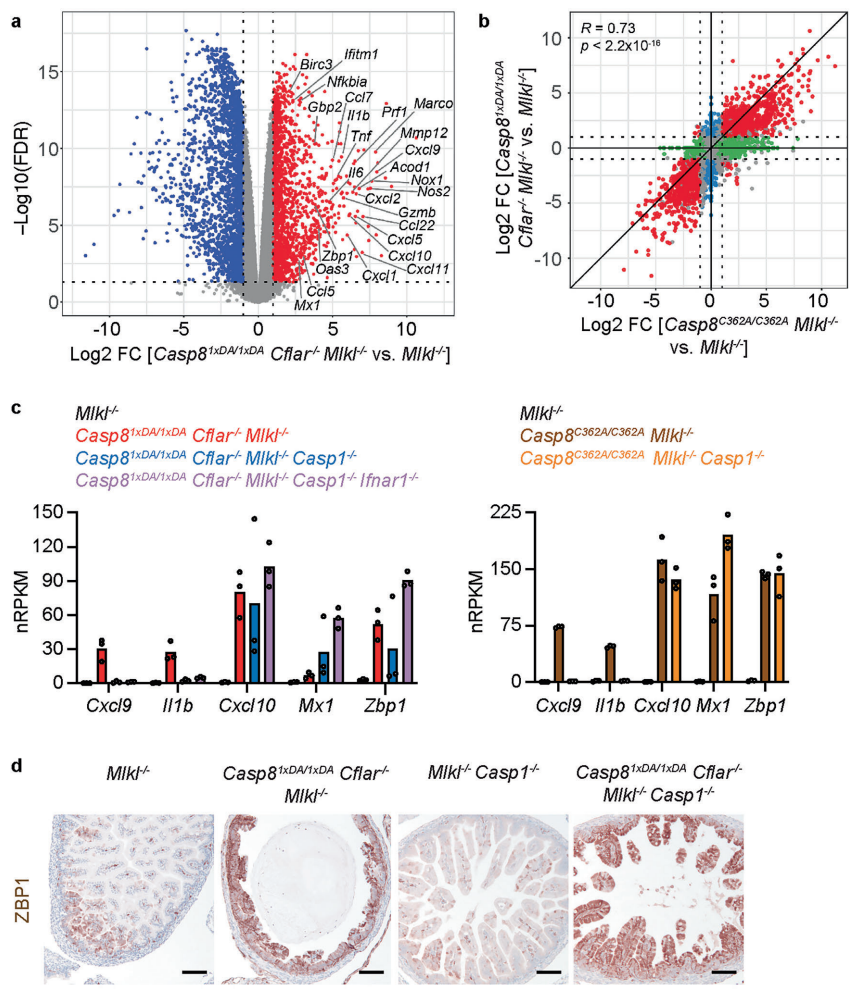
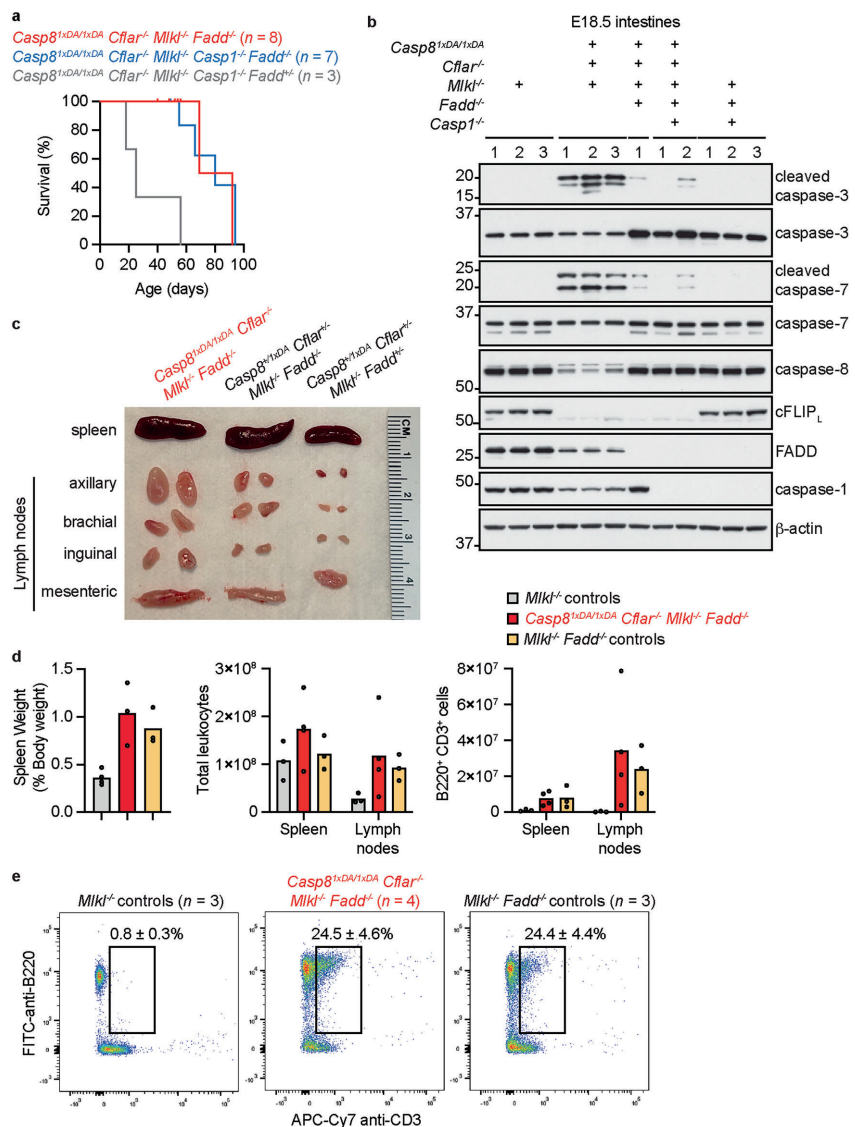
本研究针对自剪切缺陷型caspase-8 D387A突变体在cFLIP缺失背景下引发围产期死亡的机制展开探索。研究人员通过构建多基因敲除小鼠模型,发现caspase-8 D387A与cFLIP形成的异源二聚体可介导外源性凋亡,而cFLIP缺失导致caspase-8 D387A同源二聚体异常激活FADD-RIPK1信号轴,进而触发caspase-1非依赖性的肠道萎缩和炎症基因表达。该研究揭示了cFLIP在平衡caspase-8同源/异源二聚体功能中的关键作用,为自身免疫及肠道疾病治疗提供新靶点。





生物通 版权所有