编辑推荐:
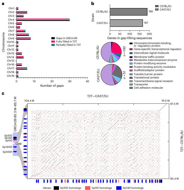
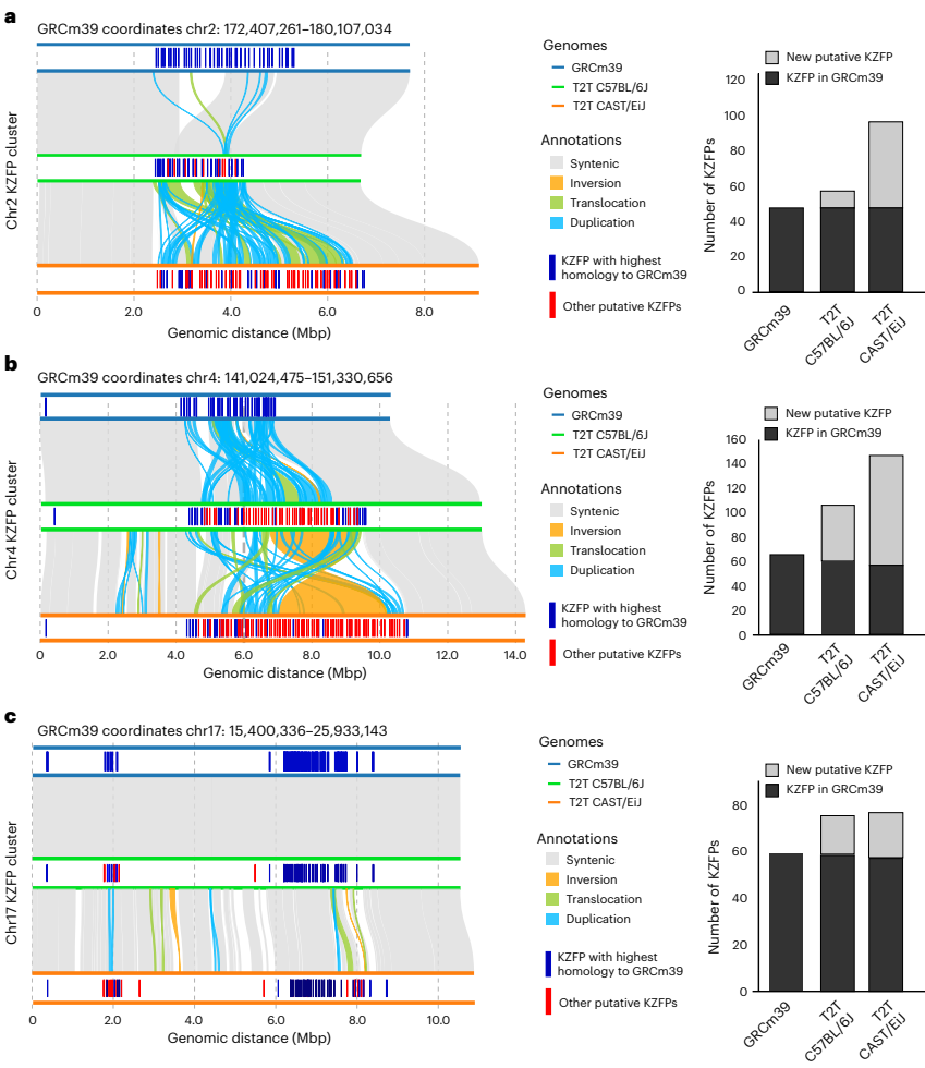
本研究针对当前小鼠参考基因组GRCm39存在281个序列缺口、缺乏完整端粒和着丝粒序列的问题,通过单分子超长测序技术完成了C57BL/6J和CAST/EiJ两个近交系小鼠的T2T(端粒到端粒)基因组组装。研究发现两个亚种在着丝粒大小(C57BL/6J中位值11.1 Mb,CAST/EiJ 12.9 Mb)和端粒相关重复序列结构存在显著差异,新增213 Mb序列包含517个蛋白质编码基因,并完整解析了假常染色体区(PAR)和KRAB锌指蛋白(KZFP)基因簇。该研究为哺乳动物染色体结构和进化研究提供了重要资源。




生物通 版权所有