编辑推荐:
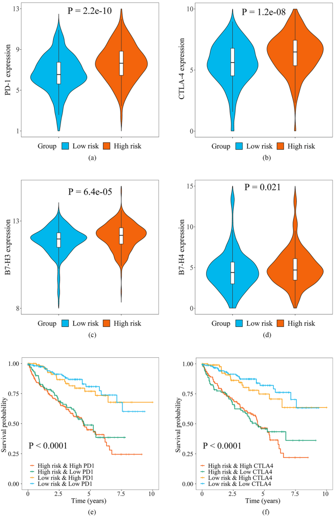
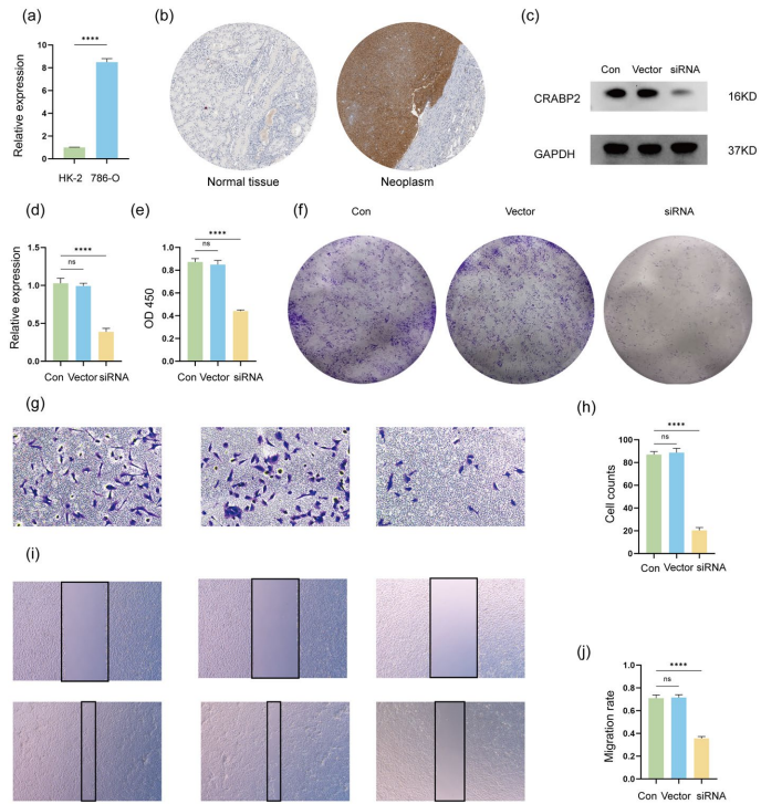
本研究针对透明细胞肾细胞癌(ccRCC)中氧化应激相关基因(OSRGs)表达谱不明确的问题,通过整合TCGA和GEO数据库的1256例样本,首次系统识别了278个差异表达OSRGs并构建了两种氧化应激模式(OS_A/OS_B)。研究人员开发了包含CCL7、CDCA3、CRABP2、IRF6、MAGEA4、PLG、SAA1的7基因预后模型(OS_score),证实高风险组患者免疫检查点基因(PD-1/CTLA-4/B7H3/B7H4)表达显著上调且更可能从抗PD-1免疫治疗中获益。该研究为ccRCC的预后评估和个体化治疗提供了新的生物标志物体系。








生物通 版权所有