Nature子刊:Pol II转录暂停因子NELF促进抗肿瘤免疫

时间:2022年7月27日
来源:生物通

编辑推荐:

美国乔治华盛顿大学领导的研究团队近日发现,RNA聚合酶II转录暂停因子NELF在T细胞应答癌症的过程中与TCF1合作,通过促进TCF1结合的转录增强子和启动子的染色质可及性发挥作用。

广告
   X   

多个转录因子在调控记忆T细胞分化中发挥重要作用,包括TCF1、FOXO1和MYB等。特别是,由TCF7基因编码的TCF1蛋白在T细胞发育、分化和耗竭(T cell exhaustion)时效应功能的保留中发挥着至关重要的作用。在免疫检查点阻断免疫疗法中,TCF1+ T细胞群的响应同样很关键。

尽管目前已确定TCF1在T细胞命运决定中起着重要的作用,但它与哪些转录因子合作来调控转录的机制还不大清楚。美国乔治华盛顿大学领导的研究团队近日发现,RNA聚合酶II转录暂停因子NELF在T细胞应答癌症的过程中与TCF1合作,通过促进TCF1结合的转录增强子和启动子的染色质可及性发挥作用。

研究团队在《Nature Communications》杂志上发表了这一成果,并通过一系列实验证实NELF在抗肿瘤免疫中发挥重要的限速功能。

研究材料与方法

在这项研究中,研究人员将Nelfbf/f与dLck-Cre小鼠品系杂交,特异性地敲除了成熟T细胞中的Nelfb(KO小鼠)。作者还委托赛业生物构建了T细胞特异性的NELFB过表达转基因小鼠(Tg小鼠)。在评估T细胞功能时,作者采用了直接肿瘤激发和CD8+ T细胞过继转移实验。在分析过程中,还采用了bulk RNA-seq和单细胞RNA-seq分析,以及ChIP-seq和ATAC-seq分析等方法。

技术路线

小鼠成熟T细胞中的Nelfb条件性敲除

Nelfb敲除损害T细胞的抗肿瘤功能和疫苗接种后的免疫反应

Nelfb敲除导致记忆T细胞数量的减少和耗竭的增加

NELF通过调节TCF1相关位点的Pol II暂停和染色质可及性影响T细胞免疫

NELFB过表达增强抗肿瘤免疫和CAR-T免疫治疗的疗效

研究结果

NELF是抗肿瘤功能所必需的

RNA聚合酶II(Pol II)在参与基因转录时,有时会暂停在启动子下游。这种暂停现象在基因表达的调节中发挥关键作用。控制Pol II暂停的NELF复合物由四个亚基组成,NELFB是其中一个亚基,对多个生物学过程而言都是必不可少的。不过,在T细胞相关的研究中,依赖NELF的Pol II暂停有何功能意义,现在还知之甚少。

为了研究NELF在成熟T细胞功能中的作用,研究人员敲除了小鼠成熟T细胞中的Nelfb。在同源肿瘤移植实验中利用原发性肿瘤细胞激发时,与对照小鼠相比,KO小鼠的肿瘤生长更强劲,肿瘤浸润淋巴细胞中白细胞和CD8+ T细胞明显更少。将KO CD8+ T细胞过继转移到免疫缺陷的荷瘤小鼠体内,并未发现肿瘤抑制活性与对照有差异。这些结果表明,NELF是CD8+ T细胞的抗肿瘤功能所必需的。

记忆T细胞的响应同样也是介导疫苗免疫保护作用的关键,因此作者采用表达卵清蛋白(OVA)的肿瘤模型,分析Nelfb敲除对疫苗接种过程中记忆功能的影响。当小鼠接种OVA蛋白并用肿瘤细胞激发时,疫苗接种对KO小鼠的保护作用低于Nelfbf/f小鼠,且KO宿主中的CD8+ T细胞丰度也不及对照小鼠,表明Nelfb的敲除损害了记忆T细胞反应。利用热灭活的B16肿瘤细胞作为疫苗,也获得了同样的结果,表明NELF在促进肿瘤抗原引发的T细胞记忆反应中起关键作用(图1)。


图1. 敲除T细胞中的Nelfb损害记忆反应

Nelfb敲除导致CD8+ T细胞功能缺陷

为了进一步表征Nelfb KO小鼠的CD8+ T细胞缺陷,研究人员将白细胞介素 2(IL2)加入了Nelfbf/f和KO CD8+ T 细胞的体外培养体系。之前的研究表明IL2对活化 T 细胞的扩增至关重要,同时也会促进其衰竭;正如预期的那样,免疫抑制受体PD1和TIM3的表达在这两种细胞中都增加,同时KO小鼠细胞中的PD1/TIM3单阳性或双阳性细胞耗竭增加幅度显著高于Nelfbf/f小鼠细胞。这说明Nelfb敲除会在体外扩增过程中加剧CD8+ T细胞的耗竭。为了进一步验证该结论,作者分别提取了Nelfbf/f小鼠和 KO 小鼠中的 CD8+ T细胞进行单细胞测序并绘制了分化轨迹,分化轨迹显示,KO小鼠中的CD8+ T细胞处于分化起点的更下游位置,比Nelfbf/f小鼠中的CD8+ T细胞更加趋向终末分化(图2)。这些结果表明了NELF防止CD8+ T细胞的过早终末分化。


图2. Nelfb敲除促进了CD8+ T细胞的终末分化

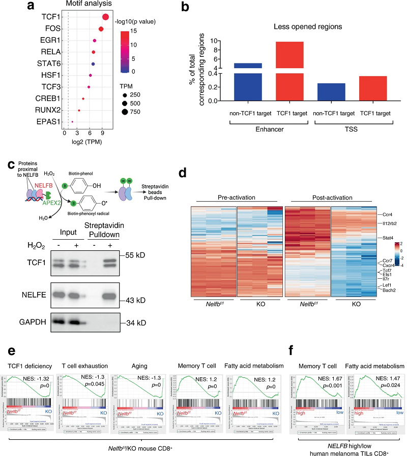
NELF调节TCF1靶点的染色质可及性

之后,研究人员深入探索了NELF调节T细胞功能的分子机制。他们在小鼠原代CD8+ T细胞中开展NELFB ChIP-seq,发现NELFB与TCF1的染色质结合重叠最显著。他们用Pol II暂停指数来评估Pol II在启动子近端的富集程度。在Nelfbf/f CD8+ T细胞中,TCF1靶点与非TCF1靶点相比有着更高的Pol II暂停指数,Nelfb的敲除则更大程度降低了TCF1靶点的暂停指数。以上数据显示,在CD8+ T细胞中NELF依赖性的Pol II结合与TCF1结合的调控区域有关。

后续的ATAC-seq分析还表明,Nelfbf/f和KO CD8+ T细胞有着不同的染色质开放状态,Nelfb敲除后的染色质可及性降低。在Nelfb KO破坏可及性的染色质区域中,TCF1结合域是最显著富集的基序。数据显示,NELF被优先招募到TCF1靶基因的增强子和启动子(图3)。邻近标记分析显示,NELF与TCF1在物理空间上 非常接近。值得注意的是,基因集富集分析(GSEA)显示Nelfb缺失与TCF1缺乏、T细胞耗竭和衰老特征的富集基因特征相关。这些数据表明,NELF促进了TCR触发的转录,继而有利于记忆T细胞的命运并减轻T细胞耗竭和衰老。


图3. NELF提高染色质可及性和TCF靶基因的转录程序

NELFB过表达增强抗肿瘤免疫

最后,为了确定NELFB过表达是否能够增强适应性免疫,作者建立了T细胞特异性的NELFB过表达转基因小鼠模型(Tg小鼠)。数据显示,Tg小鼠中 CD8+ T细胞表现出比野生型对照更强的抗肿瘤活性。NELFB过表达增加了效应记忆和增殖性CD8+ T细胞群,同时降低了衰竭标志物PD1的表达。作者认为,NELF是提高CD8+ T细胞抗肿瘤活性的限速因子,这可能是通过减少T细胞耗竭和增强记忆功能及多能性来实现的。此外,hNELFB过表达还能加强CAR-T抗癌免疫疗法。

结论

总的来说,这项研究表明,CD8+ T细胞中的NELF同时作用于TCF1靶基因的增强子和启动子,以增强染色质可及性和转录激活。研究人员认为,NELF依赖性Pol II暂停与TCF1之间的功能合作是一种调控记忆T细胞与分化效应细胞之间的转换的机制,这最终决定了抗肿瘤免疫和细胞免疫疗法的效果。

原文检索

Wu, B., Zhang, X., Chiang, HC. et al. RNA polymerase II pausing factor NELF in CD8+ T cells promotes antitumor immunity. Nat Commun 13, 2155 (2022). https://doi.org/10.1038/s41467-022-29869-2

生物通微信公众号
微信
新浪微博


生物通 版权所有