编辑推荐:
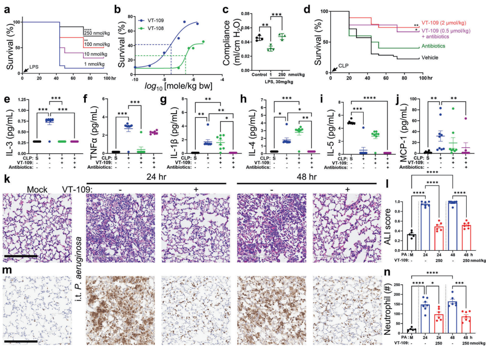
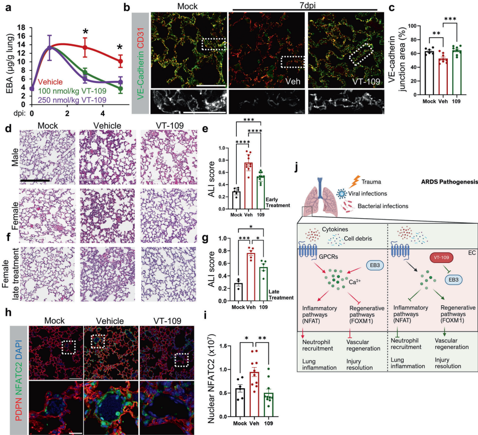
本研究针对急性呼吸窘迫综合征(ARDS)缺乏靶向药物治疗的临床困境,开发了新型EB3抑制剂VT-109。研究人员通过NMR引导的合理化设计优化先导化合物,证明VT-109可有效阻断EB3-IP3R3相互作用,抑制病理钙信号传导,同时激活FOXM1依赖性内皮修复程序。在多种临床前ARDS模型(内毒素血症、脓毒症、SARS-CoV-2肺炎等)中,VT-109能快速恢复血管屏障功能、减轻肺水肿、改善肺部结构和功能,显著降低病死率。该研究为ARDS治疗提供了具有广阔治疗时间窗的创新策略。





生物通微信公众号
生物通 版权所有