编辑推荐:
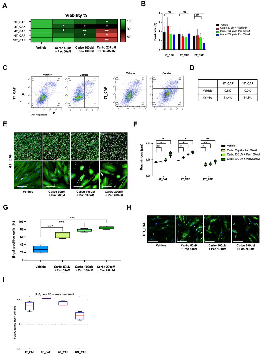
本研究针对子宫内膜癌(EC)发病率上升、异质性高且治疗响应预测工具缺乏的临床挑战,成功构建了患者来源类器官(PDOs)平台。研究发现EC-PDOs在组织学、基因组和转录组层面高度模拟原发肿瘤,且对卡铂+紫杉醇标准化疗及PI3K/AKT/mTOR通路靶向药物(如Gedatolisib、Alpelisib)的响应与患者临床结局一致。尤为重要的是,研究首次分离并表征了匹配的癌相关成纤维细胞(CAFs),发现其对化疗耐药并可通过衰老相关分泌表型(SASP)促进肿瘤微环境(TME)重塑。该平台为EC个体化治疗筛选及TME机制研究提供了创新工具。



生物通 版权所有