编辑推荐:
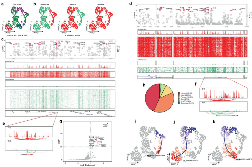
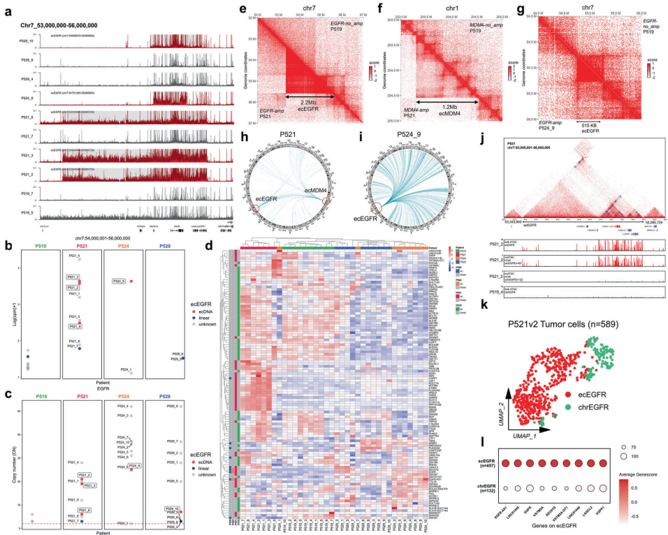
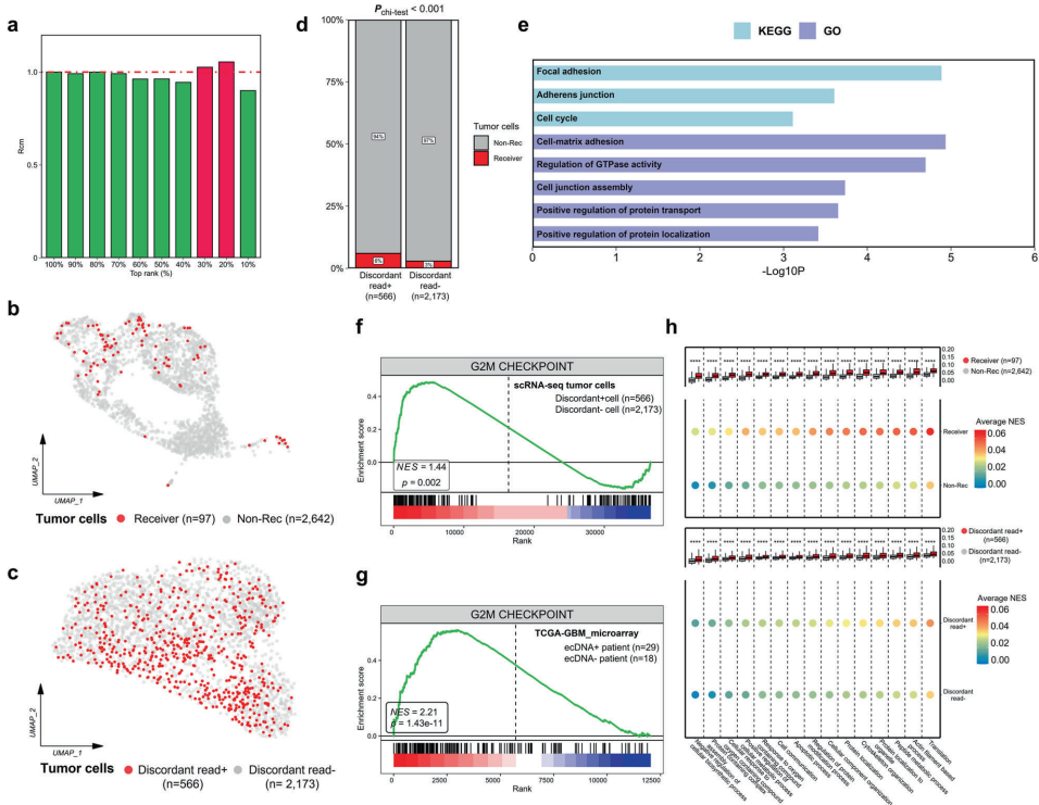
本研究针对肿瘤异质性中ecDNA(染色体外DNA)在单细胞分辨率研究不足的问题,开发了scCirclehunter计算框架,首次实现从scATAC-seq数据中识别ecDNA并将其精准分配至特定细胞群。通过分析胶质母细胞瘤(GBM)数据,发现ecDNA携带细胞在患者间和肿瘤空间区域间存在显著异质性,揭示ecDNA通过调控网络重编程(如ecNR2E1驱动FOXO3/CD24通路)和线粒体劫持等新机制促进肿瘤进展。该研究为理解ecDNA驱动肿瘤异质性提供了单细胞精度的新范式。






生物通 版权所有