编辑推荐:
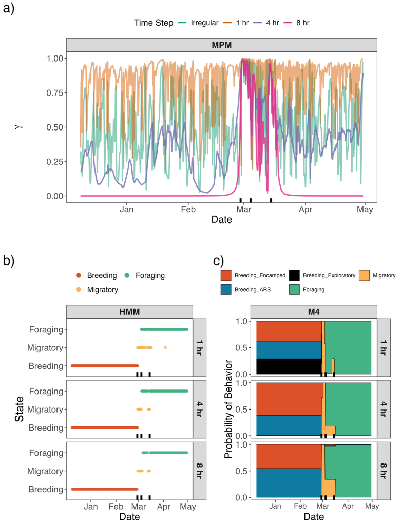
本研究针对动物运动数据分析中行为状态估计方法选择的难题,比较了移动持续性模型(MPM)、隐马尔可夫模型(HMM)和混合成员运动方法(M4)在分析绿海龟(Chelonia mydas)遥测数据时的表现。研究发现不同统计方法和时间尺度会显著影响行为状态估计结果,其中HMM和M4在8小时时间步长能有效区分区域限制搜索(ARS)与迁徙行为,而MPM在1小时短时间尺度能识别迁徙过程中的精细行为模式。该研究为动物运动生态学研究的方法选择提供了重要指导,对提高生态学推论的准确性具有重要意义。





生物通 版权所有