编辑推荐:
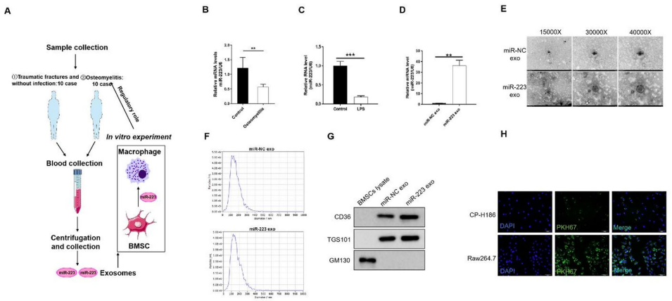
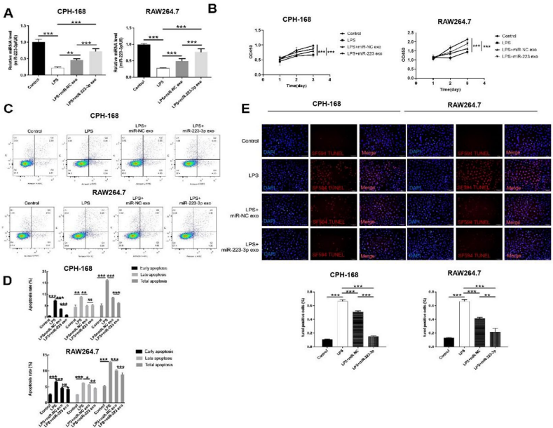
本研究聚焦于骨髓炎(OM)中巨噬细胞过度焦亡(pyroptosis)加剧炎症损伤的临床难题,研究人员通过开展"BMSCs外泌体来源的miR-223调控巨噬细胞焦亡"的主题研究,发现miR-223可通过靶向LACC1抑制NLRP3/caspase-1通路,显著降低LPS诱导的巨噬细胞焦亡和炎症因子释放。该研究首次揭示BMSCs-exo/miR-223/LACC1轴在OM中的保护作用,为开发基于外泌体的OM靶向治疗提供新策略。


P<0.001.(B) The protein expression of LACC1 in LPS-induced macrophages was analyzed by WB.(C) Luciferase activities were measured by a dual luciferase reporter in 293T cells co-transfected with luciferase reporter plasmids with wild type 3'UTR of LACC1 or mutant 3'UTR of LACC1 and miR-223 mimics or NC. One-way ANOVA with Dunnett's multiple comparison test,P<0.001,ns: non-statistically significant.(D) The mRNA expression of LACC1 in LPS-induced macrophages treated with miR-223 mimics or LACC1 OE was analyzed by RT-qPCR. One-way ANOVA with Dunnett's multiple comparison test,P<0.05,P<0.01,P<0.001.(E) The protien expression of LACC1 in LPS-induced macrophages treated with miR-223 mimics or LACC1 OE was analyzed by WB.(F)The cell viability of LPS-induced macrophages treated with miR-223 mimics or LACC1 OE was detected by CCK-8 assay. One-way ANOVA with Dunnett's multiple comparison test,P<0.01,P<0.001.(G)The levels of inflammatory product IL-1β, TNF-α, and IL-18 in cell lysates from LPS-induced macrophages treated with miR-223 mimics or LACC1 OE was analyzed by ELISA. One-way ANOVA with Dunnett's multiple comparison test,P<0.01,**P<0.001.(H) The protein expression of Cleaved Gasdermin D,Cleaved Caspase-1, and NLRP3 in LPS-induced macrophages treated with miR-223 mimics or LACC1 OE was analyzed by WB.LPS+miR-NC+NC-OE means macrophages(CPH-168 or RAW264.7) transfected with NC mimic and NC-OE after LPS treatment; LPS+miR-223+NC-OE means macrophages(CPH-168 or RAW264.7) transfected with miR-223 mimic and NC-OE after LPS treatment; LPS+miR-NC+LACC1 means macrophages(CPH-168 or RAW264.7) transfected with NC mimic and LACC1-OE after LPS treatment;LPS+miR-223-NC+LACC1 means macrophages(CPH-168 or RAW264.7) transfected with miR-223 mimic and LACC1-OE after LPS treatment.'>生物通 版权所有