编辑推荐:
本研究针对牙槽骨厚度不足导致的牙周开裂和开窗风险,探索了阿巴帕肽(ABL)联合机械力促进牙槽骨增厚的机制。研究人员通过建立大鼠正畸模型,发现局部黏膜下注射ABL可显著增加牙槽骨厚度,新骨形成主要来源于骨膜。RNA测序显示FAK信号通路是关键调控机制,体外实验证实ABL通过激活FAK促进骨膜干细胞(PSCs)增殖和迁移。该研究为药物诱导原位牙槽骨增厚提供了新思路,对预防和修复牙周缺陷具有重要临床意义。
牙槽骨厚度不足是口腔临床面临的常见问题,尤其在正畸治疗过程中,牙齿移动可能导致牙周开裂和开窗风险显著增加。传统骨移植手术虽能部分解决问题,但存在创伤大、费用高、效果有限等缺点。阿巴帕肽(ABL)作为甲状旁腺激素相关蛋白(PTHrP)的合成类似物,已被批准用于骨质疏松治疗,但其在口腔领域的应用潜力尚未充分挖掘。这项发表在《International Journal of Oral Science》的研究,首次系统探讨了ABL局部给药促进牙槽骨增厚的可行性及分子机制。
研究人员采用了大鼠正畸模型,通过微计算机断层扫描(micro-CT)、组织学染色、RNA测序等技术,结合体外骨膜干细胞培养实验,系统评估了ABL的促骨形成效果。实验设计包括建立大鼠切牙唇向移动(LM)和磨牙颊向移动(BM)模型,局部注射ABL(20 μg/kg)并分析牙槽骨变化。体外实验则从大鼠下颌骨分离培养骨膜干细胞(PSCs),检测ABL对细胞增殖、迁移和分化的影响。
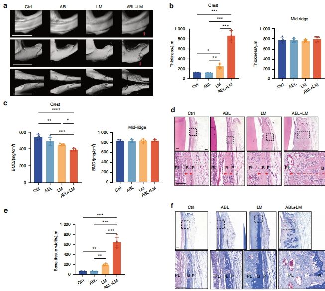
研究结果部分,首先在"局部注射ABL联合正畸力促进唇侧牙槽骨增厚"中发现,ABL单独使用仅能促进骨膜细胞增殖和胶原合成,而与机械力联合时才能显著增加骨量。微CT显示ABL+LM组唇侧牙槽骨厚度达到对照组的6.9倍,新形成的骨组织主要位于原有密质骨外侧,提示骨膜来源。

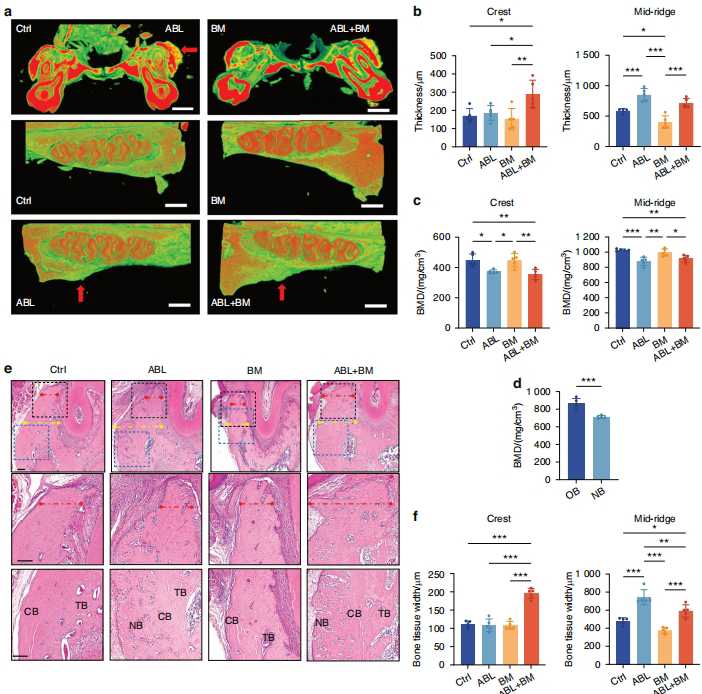
在"局部注射ABL对颊侧牙槽骨的不同增厚效果"中,不同于唇侧的结果,ABL单独使用即可促进颊侧牙槽骨增厚,表明机械刺激水平影响药物效果。颊侧新骨同样位于密质骨外侧,骨密度低于原有骨组织,再次证实骨膜成骨的作用机制。

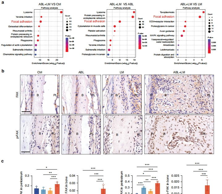
RNA测序分析揭示"FAK可能介导ABL联合机械力诱导的牙槽骨成骨",FAK信号通路在ABL+LM组显著富集。免疫组化证实ABL单独使用可增加磷酸化FAK(p-FAK)水平,而与机械力联合时才能上调总FAK表达,与骨形成过程同步。

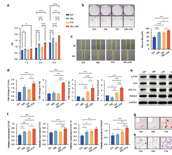
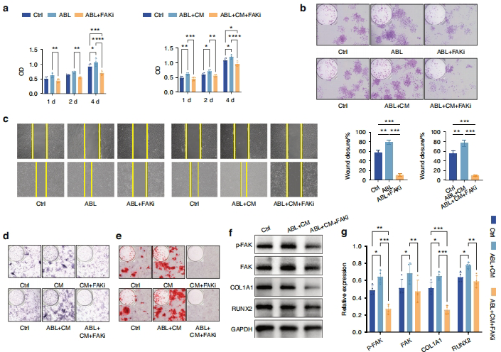
体外实验显示"ABL增强PSCs增殖、迁移和FAK磷酸化",ABL促进PSCs增殖和迁移,上调Col1a1表达和p-FAK水平。有趣的是,ABL单独抑制矿化,但与骨细胞条件培养基(CM)联合时显著促进矿化,同时上调FAK表达,提示骨细胞旁分泌信号的重要性。

关键机制验证部分,"FAK活性抑制消除ABL的促骨形成作用",FAK抑制剂PF-573228完全阻断ABL诱导的牙槽骨增厚,导致明显骨开裂,同时抑制Ki-67和COL1A1表达。


研究结论强调,局部注射ABL通过FAK介导的骨膜成骨促进牙槽骨增厚,这一过程依赖于机械力的协同作用。与肢体骨不同,FAK在牙槽骨成骨中扮演不可或缺的角色。该研究不仅为临床预防和治疗牙周缺陷提供了新思路,也揭示了PTH1R信号与机械刺激协同作用的分子机制。

生物通 版权所有