神经重症患者的脓毒性休克:应个体化管理吗?——一种概念性算法的提出

时间:2026年3月14日
来源:Neurocritical Care

编辑推荐:

本文聚焦神经重症患者脓毒性休克(SS)管理的特殊性。鉴于常规早期目标导向治疗(EGDT)在此类人群中的异质性与潜在局限,研究人员提出了一项概念性的个体化治疗算法。该算法通过优化平均动脉压(MAP)、脑灌注压(CPP)等关键血流动力学与神经重症参数,旨在改善患者的氧输送/氧耗(DO2/VO2)比率与神经功能结局。此项研究为神经重症SS的临床决策提供了首个框架性指导,具有重要理论与实践价值。

广告
   X   

在重症监护领域,脓毒性休克(Septic Shock, SS)以其高死亡率被视为一道严峻的考验。而在这道考题面前,神经重症患者(Neurocritically Ill Patients)则是一个尤为脆弱的“考生群体”。他们因颅脑创伤、脑出血、蛛网膜下腔出血、脑卒中等疾病入住神经重症监护病房(NCCU),本身就面临极高的二次脑损伤风险。雪上加霜的是,有创的神经监测装置(如脑室外引流EVD)可能导致颅内感染,而呼吸机相关性肺炎(VAP)更是常见的感染源,这些感染都可能进展为致命的脓毒性休克。当大脑这个“司令部”遭遇全身性感染风暴的冲击,其结局往往更加凶险。
如何管理这类特殊患者的脓毒性休克,是临床医生面临的棘手难题。过去,由Rivers等人在2001年提出的早期目标导向治疗(Early Goal-Directed Therapy, EGDT)曾被视为脓毒性休克复苏的金标准。然而,近年来的大规模临床试验(如ProCESS、ARISE、ProMISe)却未能重复其显著的生存获益,且研究显示出患者基线炎症水平和器官功能障碍阶段存在巨大异质性。一个标准化方案是否适用于所有患者,特别是神经功能基础已受损的患者,其有效性遭到质疑。另一方面,神经重症患者的复苏有其特殊目标:不仅要维持全身器官灌注,更要保护脆弱的大脑。传统的复苏目标(如中心静脉压CVP、平均动脉压MAP>65 mmHg)对普通患者或许足够,但对于需要更高脑灌注压(Cerebral Perfusion Pressure, CPP)来维持脑血流(Cerebral Blood Flow, CBF)的神经重症患者而言,可能并不理想。那么,能否找到一种“量体裁衣”式的方案,在对抗感染性休克的同时,为大脑提供“特别关照”?
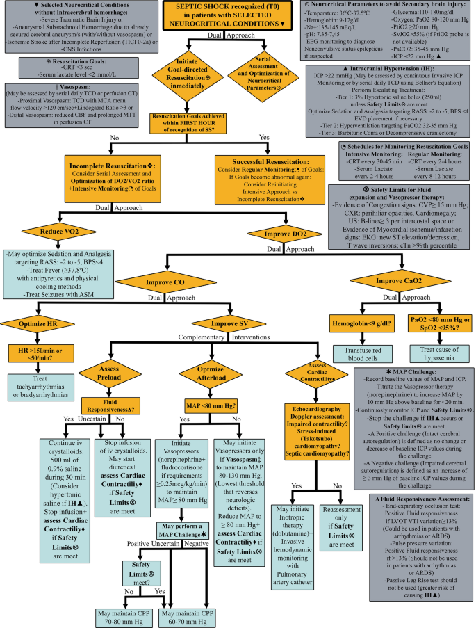
针对这一核心问题,一篇发表在《Neurocritical Care》期刊上的文章提出了开创性的解决方案。研究人员并未进行传统的临床试验,而是构思并提出了一个全新的、专门针对神经重症脓毒性休克患者的概念性临床算法。这项研究的核心目标,是探索个体化管理的可能性,通过优化包括MAP和CPP在内的血流动力学与神经重症参数,最终改善患者的氧输送与氧消耗比率(DO2/VO2ratio)以及神经功能结局。这被认为是首个旨在为这类特殊人群的脓毒性休克管理提供系统性框架的尝试。
为了构建这一理论算法,研究人员主要基于对现有医学文献的系统性回顾与分析,整合了多项关键随机对照试验(RCTs)的证据,并依据国际共识指南(如脓毒性休克SEPSIS-3定义、严重创伤性脑损伤sTBI管理指南、动脉瘤性蛛网膜下腔出血aSAH指南等)设定参数阈值。算法的设计特别考虑了不同医疗资源水平下的可行性,融合了高级(如有创颅内压ICP监测、经颅多普勒TCD)和基础(如平均动脉压MAP激发试验、体格检查)的监测手段,旨在为广泛的临床场景提供实用指导。
研究结果
早期目标导向治疗(EGDT)的临床相关性
文章回顾了EGDT自Rivers等人提出以来的演进。虽然早期研究显示其能降低住院死亡率和器官功能障碍,但后续大型RCTs未能一致证实其益处,一项2017年的患者水平荟萃分析也未发现EGDT在死亡率方面的显著优势。这种结果的异质性被归因于患者间巨大的基线差异。然而,较新的研究如ANDROMEDA-SHOCK及其后续的ANDROMEDA-SHOCK-2试验,提出了以评估外周灌注的毛细血管再充盈时间(Capillary Refill Time, CRT)为复苏目标,显示出改善临床结局的潜力。这些混合证据表明,一刀切的策略可能不再适用,个体化管理成为关键。因此,文章提出将EGDT的理念“瞄准”神经重症患者,并为之设计专门的方案。
脓毒性休克中脑灌注压(CPP)管理的作用
本部分强调了CPP管理在神经重症脓毒性休克中的核心地位。CPP是脑组织营养输送的替代指标。目前指南强调维持一个固定的CPP目标阈值,但文章指出,此阈值应结合脑自动调节(Cerebral Autoregulation, CA)状态来解读。MAP激发试验是评估CA的一种实用方法。对于CA完好的患者,可以设定更高的CPP目标(如>70 mmHg),以预防继发性缺血和过度灌注。然而,这种积极升压策略并非适用于所有患者,因其有加剧脑出血和心力衰竭的风险。文章指出,在特定神经重症情况下,如不完全再灌注的缺血性卒中(TICI评分0-2a)或已处理动脉瘤的蛛网膜下腔出血(aSAH)并发血管痉挛时,追求比普通患者更高的MAP阈值以维持充足CPP至关重要,可以减轻低灌注导致的继发性脑损伤。
临床算法
这是文章的核心产出部分。研究者提出了一个针对神经重症脓毒性休克患者血流动力学复苏的独特概念性算法(如上图所示)。该算法旨在通过优化菲克方程(Fick equation)的各个组成部分来改善DO2/VO2比率。目标人群包括因严重创伤性脑损伤(sTBI)、已处理动脉瘤的aSAH、中枢神经系统(CNS)感染、不完全再灌注的缺血性卒中而入住NCCU的脓毒性休克患者,但排除了脑出血(ICH)患者。复苏的早期目标建议在诊断后一小时内开始处理,初期需密集监测乳酸和CRT。算法的创新之处在于增加了确保神经保护的神经重症目标,特别是为不同临床场景建议了合适的MAP和CPP目标。它整合了MAP激发试验来评估CA并选择个体化的最佳CPP阈值,同时设置了安全限制以防止肺水肿或心肌缺血等并发症。此外,算法还纳入了预防继发性脑损伤的神经重症参数目标(如血红蛋白Hb<9 g/dL时输血、PaO2维持在80-120 mmHg、ICP<22 mmHg等),并包含了影像学监测以识别血管痉挛和颅内高压(IH)。文章也明确提到,尽管有研究提出人工智能(AI)工具辅助神经监测,但当前证据不足以支持其在此类患者中的常规应用,临床经验和个体化决策仍是基石。
阈值选择的依据
算法中各种参数阈值的设定基于大量医学文献和国际指南。复苏目标包括CRT<3秒和血乳酸<2 mmol/L。神经保护参数包括:宽松的输血阈值(Hb<9 g/dL)、适当的氧合目标(PaO2: 80-120 mmHg, SpO2>95%)、以及ICP<22 mmHg。评估液体反应性的方法包括呼气末闭塞试验(LVOT-VTI变化≥13%)和脉压变异度(PPV>12%)。初始MAP目标设定为>80 mmHg(基于sTBI指南),在特定情况如aSAH伴血管痉挛时,可进一步升高至130 mmHg。对于CPP,算法没有采用固定值,而是根据CA状态建议了两个目标范围:CA受损时为60-70 mmHg,CA完好时为70-80 mmHg。
结论与讨论
研究结论
文章得出两点核心结论:首先,尽管新的EGDT试验未显示其优于常规治疗,但作者仍鼓励使用此类治疗算法来指导脓毒性休克的血流动力学复苏,因为缺乏系统方法会使治疗充满挑战。其次,为了增强神经保护并取得更好的血流动力学结局,作者建议在既定复苏目标基础上,增加基于神经重症疾病类型和CA状态的个体化MAP目标。然而,必须强调,目前提出的仅是一个概念性框架,缺乏患者数据和临床验证。
研究局限性
作者清楚地认识到,所提出的算法是一个理论框架,缺乏临床数据或患者参与,因此无法确定其是否比其他现有算法更有效或更优越。其适用性、比较性能或潜在优势在当前阶段无法确立。算法的临床验证正在进行中,未来将通过更 robust 的临床分析来进一步探讨。
重要意义
这项研究的重要意义在于其开拓性和指导性。它首次系统性地将神经重症患者的特殊需求整合到脓毒性休克的复苏框架中,打破了“一种方案治百病”的思维定式,明确倡导个体化管理。提出的概念性算法虽然尚未经过临床检验,但它为后续的临床研究(如文中提及的计划开展的前瞻性试验)提供了清晰的蓝图和假说。它提醒临床医生,在处理神经重症合并脓毒性休克这一复杂情况时,必须同时关注全身灌注和大脑保护的双重目标,并灵活运用现有的监测工具进行个体化滴定治疗。尽管存在局限性,但这项研究无疑为推动该领域的精准医疗迈出了重要的第一步。

生物通微信公众号
微信
新浪微博


生物通 版权所有