编辑推荐:
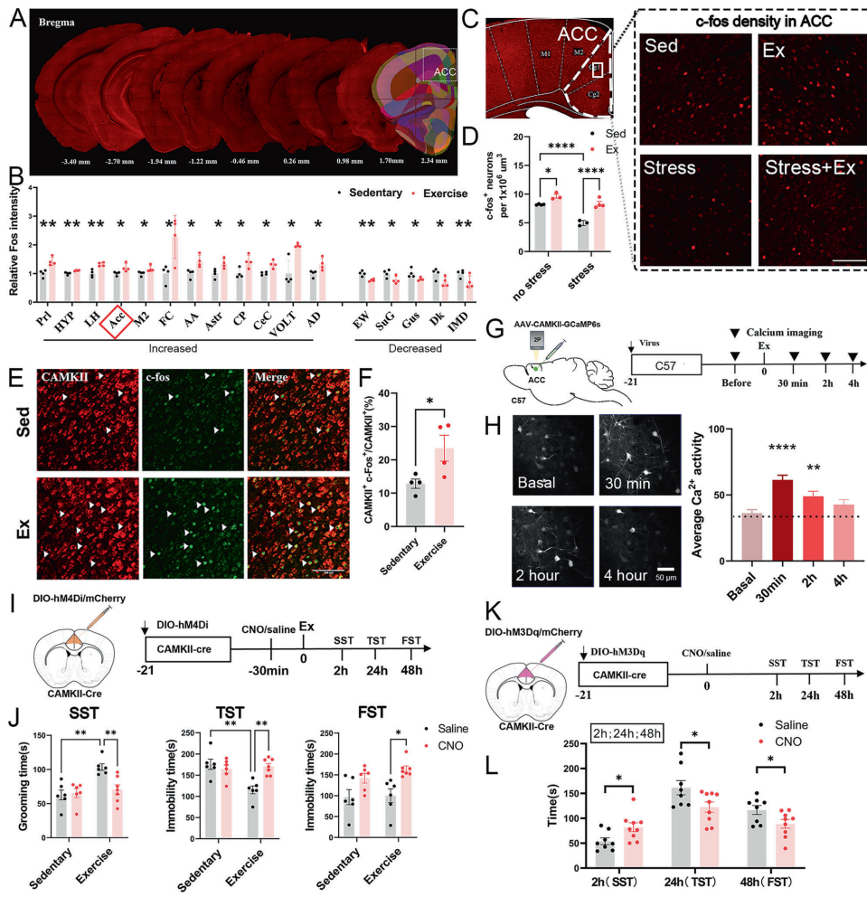
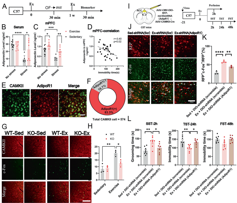
本研究针对现有抗抑郁治疗起效慢、副作用大等问题,探索了单次运动诱导快速抗抑郁效应的神经机制。研究人员通过动物实验结合临床观察,发现运动通过激活脂联素(Adiponectin)-AdipoR1-APPL1信号通路,促进前扣带回皮层(ACC)谷氨酸能神经元中APPL1核转位,进而通过组蛋白乙酰化调控突触蛋白表达与树突棘生成,最终产生快速抗抑郁效果。该研究首次揭示运动通过外周脂肪-脑轴调控表观遗传机制实现快速抗抑郁,为开发新型快速起效抗抑郁策略提供了新靶点。


生物通微信公众号
生物通 版权所有