编辑推荐:
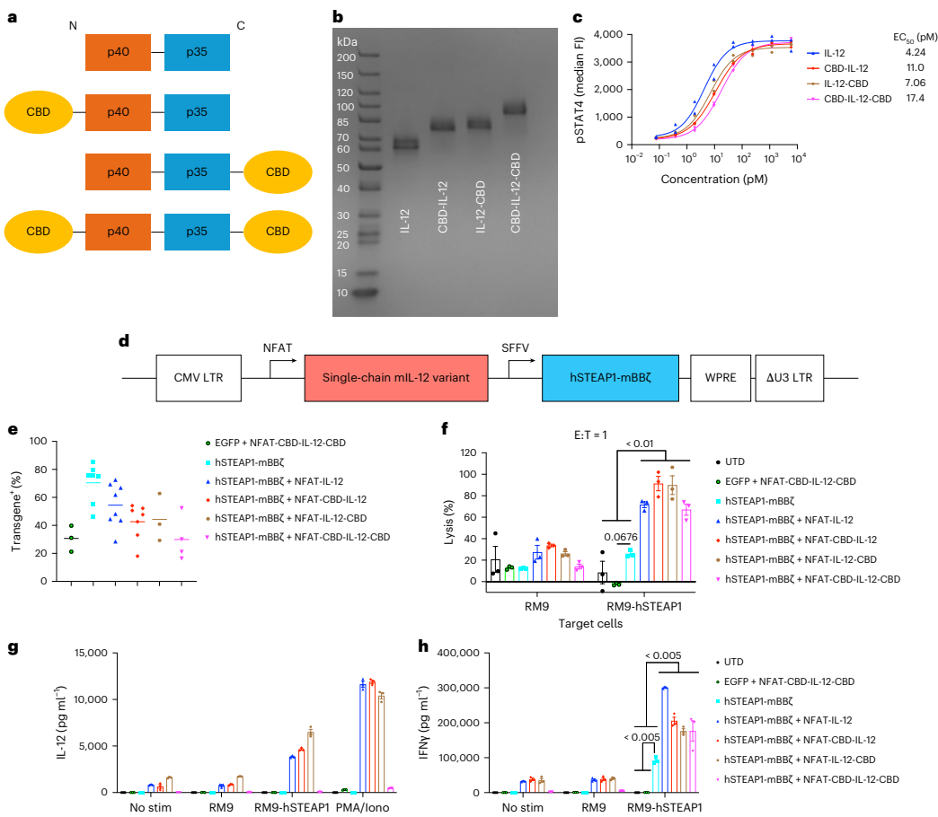
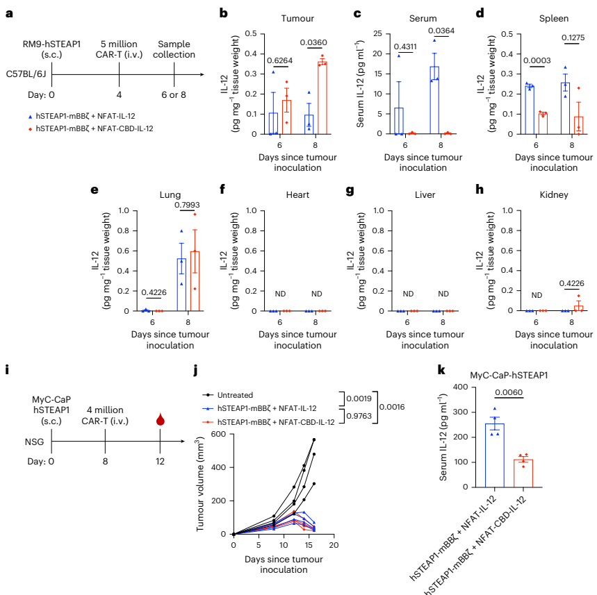
本研究针对CAR-T细胞治疗实体瘤面临的免疫抑制微环境、免疫细胞浸润不足和抗原异质性等挑战,开发了胶原蛋白结合结构域融合的IL-12(CBD-IL-12)装甲的STEAP1 CAR-T细胞。研究表明,CBD-IL-12能特异性滞留于肿瘤组织,提高瘤内IFN-γ水平,同时降低肝毒性和非靶器官T细胞浸润。该疗法激活先天和适应性免疫,识别多种肿瘤抗原,与免疫检查点抑制剂联用可消除小鼠模型中大型前列腺肿瘤。人源CBD-IL-12装甲CAR-T在22Rv1异种移植模型中显示强大抗肿瘤效力,且循环IL-12水平低于未修饰IL-12装甲CAR-T,为实体瘤CAR-T治疗的临床转化提供了新策略。







生物通 版权所有