编辑推荐:
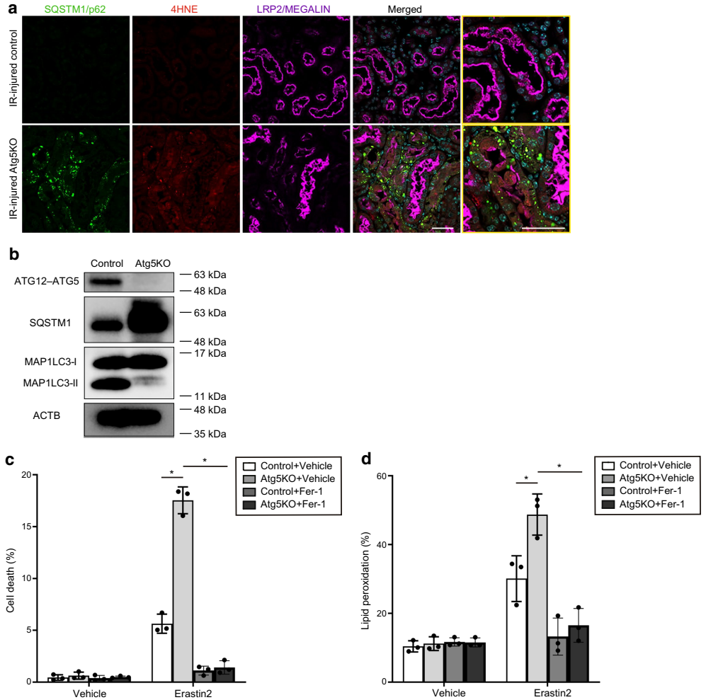
本研究针对糖尿病肾病(DKD)患者急性肾损伤(AKI)易感性增高的临床问题,聚焦于近端肾小管上皮细胞(PTECs)中铁死亡(ferroptosis)的作用机制。研究人员通过分析人肾活检标本及构建1型(STZ诱导)和2型(db/db)糖尿病小鼠模型,发现DKD中自噬(autophagy)受损和AMP激活蛋白激酶(AMPK)信号失活显著增强了PTECs对铁死亡的敏感性。机制上,自噬缺陷通过升高线粒体活性氧(ROS)促进铁死亡,而高糖(HG)环境则通过抑制AMPK-乙酰辅酶A羧化酶(ACC)轴加剧这一过程。使用自噬增强剂雷帕霉素或AMPK激动剂AICAR干预可有效减轻糖尿病肾脏的铁死亡及相关损伤。该研究揭示了糖尿病肾病中铁死亡的新调控通路,为开发以自噬和AMPK为靶点的肾脏保护策略提供了理论依据。





生物通 版权所有