编辑推荐:
本研究针对CD99在肿瘤发生发展中的多效性功能尚未系统阐明的问题,通过整合TCGA、GTEx等多组学数据,首次完成CD99在32种癌症中的全景图谱解析。研究发现CD99在ACC、GBM等13种肿瘤中异常高表达,与EMT通路激活、免疫细胞浸润及PD-1/CTLA-4等免疫检查点显著相关,并通过siRNA实验验证其促进黑色素瘤和胶质瘤迁移侵袭的功能。该研究为开发CD99靶向的免疫联合治疗方案提供了理论依据。
在癌症治疗领域,免疫检查点抑制剂虽然革新了治疗格局,但响应率不足和耐药问题始终困扰着临床实践。与此同时,一个名为CD99的细胞表面蛋白在个别肿瘤中被发现具有调控免疫应答的潜力,但其在泛癌层面的系统功能仍如"拼图游戏"般缺失关键板块。武汉大学人民医院转化医学研究所临床实验室的研究团队在《Discover Oncology》发表的这项研究,犹如为肿瘤免疫治疗领域点亮了一盏新的探照灯。
研究人员采用多学科交叉的研究策略,主要运用了四大关键技术:1)基于TCGA和GTEx数据库的泛癌转录组差异分析;2)通过cBioPortal平台进行基因组变异特征解析;3)采用ssGSEA算法评估免疫细胞浸润状态;4)结合siRNA基因沉默和Transwell实验验证功能机制。所有细胞实验均使用ATCC或武汉普诺赛公司提供的标准细胞系。
CD99表达谱揭示肿瘤特异性模式
通过分析10,535例样本数据,发现CD99在胶质母细胞瘤(GBM)和肾透明细胞癌(RCC)等肿瘤中呈现显著高表达,而在乳腺癌和结肠癌中低表达。蛋白水平检测进一步验证了这种组织特异性分布规律。

基因组不稳定性关联特征
食管腺癌中以6.04%的频率出现CD99深度缺失突变,肉瘤中则多见扩增型变异。引人注目的是,CD99表达与ACC肿瘤突变负荷(TMB)呈正相关,而在头颈鳞癌(HNSC)中呈负相关,提示其可能参与不同肿瘤的基因组稳定性调控。

免疫微环境调控枢纽作用
分析显示CD99与24种免疫细胞的浸润程度广泛相关,尤其在LAML中与CD8+ T细胞和NK细胞呈显著负相关。更关键的是,其表达与PD-1、CTLA-4等免疫检查点分子存在协同调控关系,这种"免疫调节器"特性在STAD等实体瘤中尤为突出。

表观遗传调控新机制
研究首次系统揭示了CD99与m6A、m5C等RNA甲基化修饰因子的广泛正相关,特别是在非小细胞肺癌(NSCLC)中,CD99可能通过m6A去甲基化酶FTO调控下游靶基因翻译。
治疗抵抗的双刃剑效应
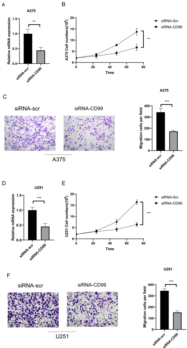
药物敏感性分析发现CD99高表达导致5-氟尿嘧啶(5-FU)和belinostat耐药,但对17-AAG等药物敏感性增加。功能实验证实沉默CD99可显著抑制黑色素瘤细胞系A375和胶质瘤U251细胞的迁移能力。

这项研究构建了CD99在泛癌中的多维调控网络,其创新性主要体现在三个方面:首先,确立了CD99作为跨癌种的免疫治疗靶标潜力;其次,揭示了其通过EMT通路和RNA甲基化参与治疗抵抗的新机制;最后,实验验证了靶向CD99增强化疗敏感性的可行性。这些发现不仅为理解肿瘤免疫逃逸提供了新视角,更为开发CD99抗体联合免疫检查点抑制剂的"双靶向"策略奠定了理论基础。未来研究可进一步探索CD99液体活检标志物的临床应用价值,以及其与TGF-β等信号通路的交互作用机制。
生物通 版权所有