编辑推荐:
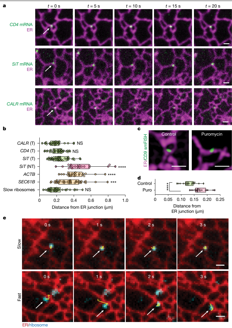
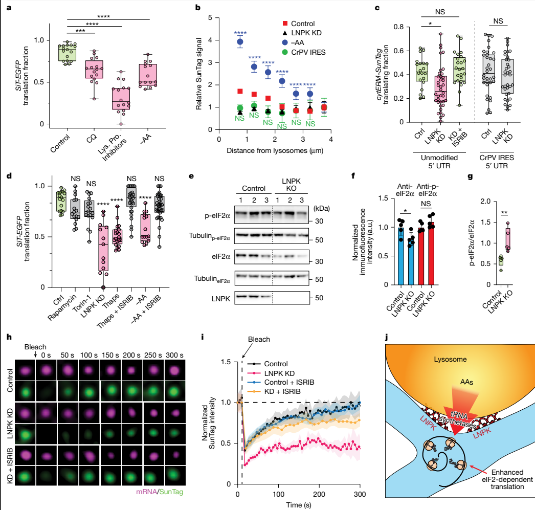
本研究针对分泌组mRNA翻译是否具有空间特异性的核心问题,通过活细胞单分子成像技术发现,分泌组mRNA的翻译优先定位于富含lunapark(LNPK)蛋白的内质网连接点,且邻近溶酶体。研究人员证实LNPK缺失会降低溶酶体附近核糖体密度和翻译效率,这一过程依赖于eIF2介导的翻译起始,并可被ISRIB逆转。该研究首次揭示了ER结构与营养感应通过LNPK-enriched连接点协同调控分泌组翻译的分子机制,为理解蛋白质合成的空间调控提供了新范式。




生物通微信公众号
生物通 版权所有