编辑推荐:
本研究针对种植体周围炎(PI)诊断难题,通过整合全长16S rRNA测序(full-16S)和宏转录组(RNAseq)技术,分析了48例生物膜样本。研究发现健康状态以链球菌(Streptococcus)和罗氏菌(Rothia)为主,而PI组富集厌氧革兰阴性菌如具核梭杆菌(Fusobacterium nucleatum)。鉴定出5种关键酶标志物(包括尿刊酸水合酶和磷酸烯醇式丙酮酸羧激酶),联合分类学特征使诊断准确率提升至AUC=0.85。首次系统揭示了PI生物膜中氨基酸代谢的生态互作网络,为开发靶向诊疗策略奠定基础。
当现代牙科种植技术让数百万缺牙患者重获笑容时,一个隐形威胁——种植体周围炎(PI)正悄然蔓延。这种生物膜相关的感染性疾病在植入5-10年内发生率高达22-43%,会导致支持骨不可逆的破坏。目前的诊断依赖探诊出血、探诊深度等临床指标,但这些问题往往在组织损伤后才显现。更棘手的是,传统方法无法捕捉微生物群落的生物学异质性,而测序研究又受限于分辨率不足或功能信息缺失。在这个背景下,由Amruta A. Joshi和Szymon P. Szafranski领衔的国际团队在《npj Biofilms and Microbiomes》发表了一项开创性研究。
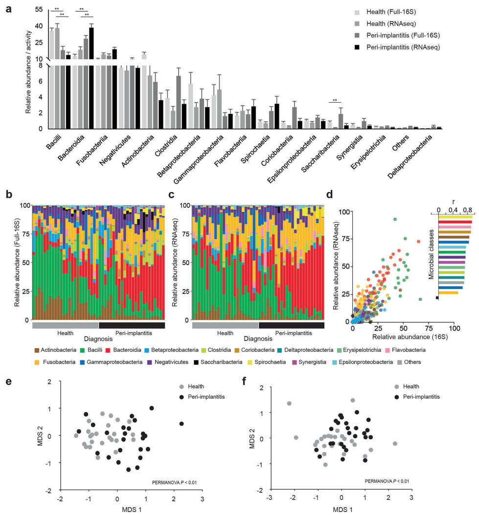
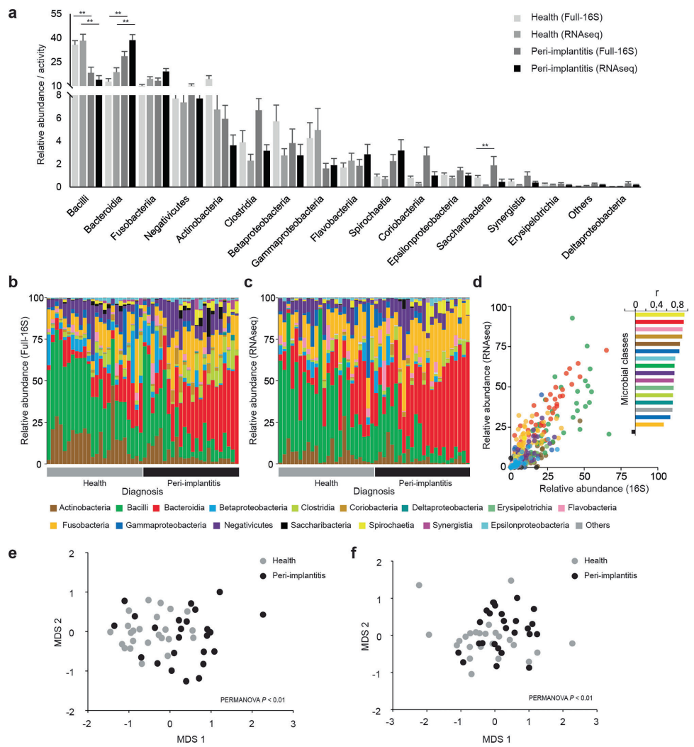
研究团队采用创新的双组学策略,对32名患者(平均67岁)的48个生物膜样本进行配对分析,其中24个来自健康种植体,24个来自PI病变部位。通过PacBio平台进行全长16S测序获得高分辨率分类学数据,同时利用Illumina宏转录组测序揭示功能活性。为增强统计效力,另纳入74个样本进行验证。研究建立定制化口腔微生物基因组数据库(含约10,000个基因组),采用PERMANOVA多变量分析和随机森林机器学习模型挖掘生物标志物。
微生物群落特征分析显示,健康状态以需氧革兰阳性菌如链球菌(Streptococcus)和颗粒链菌(Rothia granulicatella)为主,而PI组显著富集厌氧革兰阴性菌,包括拟杆菌(Bacteroidia)、梭菌(Fusobacteriia)和密螺旋体(Treponema)。

功能通路分析发现,氨基酸代谢是PI最显著的特征通路。研究人员重建了15条氨基酸代谢路径,发现PI组组氨酸、赖氨酸和色氨酸的分解代谢显著增强。

功能通路分析发现,氨基酸代谢是PI最显著的特征通路。研究人员重建了15条氨基酸代谢路径,发现PI组组氨酸、赖氨酸和色氨酸的分解代谢显著增强。

机器学习模型鉴定出8个最佳生物标志物组合,包括3个分类学标志物(与唾液链球菌S. salivarius相关的OTU、口腔链球菌HMT-074和龋齿罗氏菌R. dentocariosa)和5个功能标志物。其中多聚核糖核苷酸核苷酸转移酶(PNPase)和磷酸烯醇式丙酮酸羧激酶(PEPCK)等酶活性标志物具有最高区分度。

这项研究首次通过整合多组学技术,揭示了PI生物膜的完整生态图谱。其重要意义体现在三个维度:诊断层面,建立了首个基于微生物活性的PI诊断模型;机制层面,阐明了氨基酸代谢网络在疾病进展中的核心作用;治疗层面,为开发靶向病原菌营养依赖性的干预策略提供了路线图。特别值得注意的是,研究发现某些新兴病原体(如不可见戴阿利斯特菌Dialister invisus)在传统研究中被忽视,但在机器学习模型中显示预测价值,这提示临床检测需要超越常规致病菌筛查。
未来研究可沿以下方向拓展:纵向追踪微生物组动态以区分因果关联;开发针对关键酶标志物的快速检测技术;探索通过调控氨基酸代谢来恢复微生物平衡的治疗策略。正如作者强调的,这项成果不仅适用于口腔疾病,其"分类-功能"双维度分析框架也可迁移至其他生态位微生物组研究,为感染性疾病的精准诊疗提供了范式转移。
生物通 版权所有